CHA미디어

우수논문

뇌 속 ‘청소 시스템’을 규명하다



온라인 차병원보는 세계적으로 권위 있는 SCI(Science Citation Index)급 학술지에 게재된 우수 논문 중 연구실적과 논문 인용 지수, 연구 기여도 등을 폭넓게 고려해 엄선한 논문을 매달 한 건씩 소개합니다. 이달에 소개할 논문은 2025년 9월 국제 학술지 에 실린 이상은 교수팀의 논문 ‘SCAMP5 regulates AP-4-dependent sorting and trafficking of ATG9A for presynaptic autophagy via PI4KB/PI4KIIIβ recruitment and PtdInsP4 production at the TGN(IF:14.3)’입니다.
시냅스 속에도 청소부가 있다 - 뇌의 단백질 정리 시스템

뇌는 끊임없이 정보를 주고받으며 활동하는 거대한 전기 회로입니다. 하지만 이 회로의 신호 전달이 일어나는 시냅스에도 ‘노후된 단백질’이 쌓이기 시작하면, 신호의 품질이 저하되고 신경세포 기능이 약화됩니다. 이때 세포는 스스로 불필요한 세포 구성 성분을 제거하고 재활용하는 청소를 시작하는데, 바로 ‘자가포식(autophagy)’이라는 과정입니다. 이번 연구는 신경세포의 신호를 보내는 시냅스 전세포에서 이 자가포식이 어떻게 유도되고 작동하는지를 분자 수준에서 밝힌 연구입니다.

표1 이미지

그림1. 시냅스 전세포의 자가포식 - 노후된 단백질을 스스로 제거함




SCAMP5, 뇌의 ‘청소 스위치’를 켜다

차 의과학대학교 미래융합대학 생명과학부 이상은 교수팀은 서울대학교 의과대학 장성호 교수팀과 공동연구를 통해 시냅스 전세포의 자가포식이 “SCAMP5 → PI4KB → PtdIns4P → AP-4 complex → ATG9A”로 이어지는 정교한 신호 회로에 의해 제어된다는 사실을 입증했습니다.

특히 이번 연구는 시냅스 전세포 내에서 자가포식을 유도하는 핵심 인자인 ATG9A 단백질이 정확한 위치로 이동하도록 조율하는 결정적 조력자가 SCAMP5임을 규명했다는 점에서 의미가 있습니다 ·

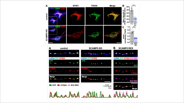
연구팀은 SCAMP5가 단순히 시냅스 근처에 존재하는 단백질이 아니라, 자가포식 경로를 직접 조절하는 핵심 조절자임을 입증하기 위해 공면면역침강(co-immunoprecipitation) 실험을 수행하여, SCAMP5가 PI4KB 및 AP-4 복합체와 물리적으로 결합한다는 사실을 확인했습니다. 또한 shRNA를 이용한 knockdown 모델을 통해 SCAMP5 발현이 억제된 배양 신경세포(primary cultured neurons)에서, 형광 표지된 ATG9A 단백질이 시냅스 말단으로 제대로 이동하지 못함을 초고해상도 이미징(super-resolution microscopy)으로 관찰했습니다.

표1 이미지

그림 2. SCAMP5의 발현이 저해될 경우 AP4 complex의 TGN(Trans Golgi Network, 트랜스골지체)로의 분포가 저해되고, 시냅스전 말단으로 ATG9A 운반의 정확도가 감소함을 볼 수 있음.




시냅스 자가포식 회로를 해독! - 신경질환 치료의 단서가 되다.

SCAMP5는 PI4KB와 결합해 트랜스골지체로 이동하며, 이때 PtdIns4P라는 신호지질을 생성합니다. 이 신호가 AP-4 복합체를 활성화해 ATG9A 단백질을 시냅스 말단으로 정확히 운반하고, 자가포식이 정상적으로 작동하도록 돕습니다. 즉, SCAMP5는 ‘시냅스 청소를 개시하는 분자 스위치’ 역할을 하는 셈입니다.

때문에 만약 SCAMP5가 결핍되면 이 연쇄 반응이 끊기고, 시냅스 안에 낡은 단백질이 그대로 쌓여 신경세포의 신호전달 기능 저하 및 사멸까지 이어질 수 있습니다.

이번에 규명된 작동 원리를 통해, 시냅스 전세포에서 단백질 항상성이 어떤 방식으로 유지되는지를 보다 구체적으로 이해할 수 있게 되었으며, 이는 향후 자가포식과 알츠하이머병, 파킨슨병 등 신경퇴행성 질환 사이의 분자적 연결고리를 밝히는 중요한 단초가 될 것으로 기대됩니다.

표1 이미지

그림 3. SCAMP5-PI4KB-PtdIns4P-AP4복합체-ATG9A로 이어지는 시냅스 자가포식 경로.
SCAMP5 결핍 시 경로가 끊어지고 단백질 잔여물이 축적됨.




차병원 웹진 구독신청

이메일 등록만으로 차병원 웹진
구독 신청이 가능합니다.
네이버 메일은 제외한
다른 메일을 권장합니다.

개인정보 수집 및 이용동의
1. 차병원 웹진 뉴스레터 발송을 위하여 다음과 같이 귀하의 개인정보를 수집, 이용합니다.
- 수집 목적 : 차병원 웹진 소식 이메일 발송
- 수집 항목 : 이메일
- 수집 방법 : 홈페이지의 ‘정기 구독신청’을 통한 직접 입력
- 보유 기간 : 뉴스레터 수신을 거부하거나 철회의사를 밝힌 경우 해당 개인정보는 즉시 파기됩니다.
- 귀하는 위와 관련된 동의를 거부할 권리가 있으나, 필수정보 수집에 동의하지 않는 경우 뉴스레터 발송을 신청할 수 없습니다.

2. 차병원 웹진 뉴스레터 발송을 위하여 다음과 같이 귀하의 개인정보 처리를 위탁합니다.
- 수탁자 : (주)차케어스
- 위탁하는 업무의 내용 : 뉴스레터 발송 및 발송을 위한 시스템 개발/유지보수
- 위탁 기간 : 위탁계약 종료 혹은 뉴스레터 발송 서비스 종료 시점까지

Top

Prev